首页 > 产品大全 > 西城区出版物零售许可证办理流程与审查要点解析

西城区出版物零售许可证办理流程与审查要点解析

西城区出版物零售许可证办理流程与审查要点解析

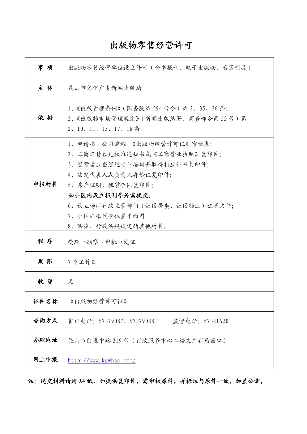
随着文化市场的蓬勃发展,越来越多的经营者希望进入出版物零售行业。在西城区,办理出版物零售许可证是开展相关业务的法定前提。市场上流传着一些关于“办理许可证不核查”的说法,这容易对申请人产生误导。实际上,根据《出版管理条例》和《出版物市场管理规定》,西城区新闻出版局及相关主管部门在审批出版物零售许可证时,会依法进行必要的审核与核查。

办理出版物零售许可证需要满足一系列法定条件。申请人需提交包括企业营业执照、经营场所使用权证明、法定代表人身份证明等基础材料。经营场所需符合消防安全要求,并具备固定的经营地址。这些材料的真实性与合规性,是审批过程中的重点核查内容。

主管部门会对申请人的资质进行审查。例如,确保法定代表人及主要从业人员无不良记录,符合从事出版物零售业务的相关要求。经营场所的位置和面积也需符合区域规划与行业标准,避免出现违规占用公共区域或影响周边环境的情况。

值得注意的是,审批过程中还可能涉及现场核查环节。工作人员会前往经营场所实地查看,确认其与申请材料描述一致,并评估其是否具备开展零售业务的实际条件。这一步骤旨在防止虚假申请,保障市场秩序。

因此,“不核查”的说法并不准确。西城区在许可证办理中始终坚持依法依规、透明高效的原则。申请人应通过正规渠道了解具体要求,准备真实、完整的材料,积极配合审查工作。这不仅能提高办理效率,也有助于维护出版物市场的健康发展。

建议申请人在办理前详细咨询西城区新闻出版局或相关政务服务中心,获取最新政策指南,确保流程顺利。经营者应持续遵守法规,诚信经营,共同促进文化市场的繁荣与规范。

如若转载,请注明出处:http://www.oprizxmo.com/product/15.html

更新时间:2026-04-22 23:23:11